https://www.acmicpc.net/problem/2042
2042번: 구간 합 구하기
첫째 줄에 수의 개수 N(1 ≤ N ≤ 1,000,000)과 M(1 ≤ M ≤ 10,000), K(1 ≤ K ≤ 10,000) 가 주어진다. M은 수의 변경이 일어나는 횟수이고, K는 구간의 합을 구하는 횟수이다. 그리고 둘째 줄부터 N+1번째 줄
www.acmicpc.net
우선 세그먼트 트리의 경우 힙 정렬 알고리즘과 상당히 비슷하다.
대신 단순히 트리를 만들어 정렬하는 힙정렬 알고리즘과 달리 세그먼트 트리는 구간 합, 최소, 최대를 구하는데 최적화가 되어있다.
이번 백준 2042번 구간 합 구하기는 도저히 스스로 풀 수가 없어서 다른 이의 코드를 참조했다.
우선 코드를 보자.
import sys
input = sys.stdin.readline
# 수의 개수, 수 변경 횟수, 구간의 합 횟수
n,m,k = map(int,input().split())
num = [int(input()) for _ in range(n)]
# 세그먼트 트리
# seg_tree[1] : 모든 노드의 합
# seg_tree[2] : 0~n//2번 노드의 합
# seg_tree[3] : n//2+1~n번 노드의 합
seg_tree = [0 for _ in range(4*n)]
# 1. 세그먼트 트리 만들기
# seg_tree[x] 값 구하기
def build_tree(x,left,right):
if left == right:
seg_tree[x] = num[left]
return seg_tree[x]
mid = (left + right)//2
left_value = build_tree(2*x,left,mid)
right_value = build_tree(2*x+1,mid+1,right)
seg_tree[x] = left_value + right_value
return seg_tree[x]
build_tree(1,0,n-1)
# 2. 세그먼트 트리로 구간 합 구하기
# b~c구간합 구하기
# 트리의 구간 left~right
# 현재 노드 x
def find_tree(b,c,x,left,right):
# 구하고 싶은 구간(b~c)가 현재 트리 구간에 포함 X
if c < left or right < b:
return 0
# 구하고 싶은 구간(b~c) 안에 현재 트리 포함
if b <= left and right <=c:
return seg_tree[x]
# 구간이 겹치는 경우
mid = (left + right)//2
left_value = find_tree(b,c,x*2,left,mid)
right_value = find_tree(b,c,x*2+1,mid+1,right)
return left_value + right_value
# 3. 세그먼트 트리 값 업데이트
# 인덱스 idx의 값을 val로 바꾸기
def update_tree(x,left,right,idx,val):
# 길이 1인 구간
if left == right == idx:
seg_tree[x] = val
return
# 현재 구간에 idx가 포함 X
if idx < left or right < idx:
return
mid = (left + right)//2
# 왼쪽 자식 업데이트
update_tree(x*2,left,mid,idx,val)
# 오른쪽 자식 업데이트
update_tree(x*2+1,mid+1,right,idx,val)
# 업데이트 된 자식 노드를 통해 현재 노드 업데이트
seg_tree[x] = seg_tree[x*2] + seg_tree[x*2+1]
for _ in range(m+k):
a,b,c = map(int,input().split())
# b번째 수를 c로 바꾸기
if a == 1:
update_tree(1,0,n-1,b-1,c)
# b번째 수부터 c번째 수까지 합 구하기
else:
s = find_tree(b-1,c-1,1,0,n-1)
print(s)
우선 힙 정렬과 마찬가지로 트리구조를 만들어 각 노드에 숫자를 저장한다.
노드의 숫자는 자신의 자식 노드들(왼쪽 자신노드와 오른쪽 자식노드)의 합이다.
build_tree의 초기 인자인 1,0,n-1을 기준으로 트리 생성함수를 살펴보자.
우선 build_tree의 초기값은 세그먼트 트리 배열인 seg_tree의 첫번째(인덱스 0이 아닌 인덱스 1)을 구하는 인자다.

아까 말했듯이 각각의 노드는 자신의 왼쪽 자식노드 + 오른쪽 자식노드의 값이다.
build_tree의 인자값인(최상위 노드) 노드또한 마찬가지이다.
그럼 이 노드의 왼쪽 자식노드를 구하는 코드를 보자.

최상위 노드의 왼쪽 노드가 생성되었다.
하지만 이 노드(최상위 노드의 왼쪽 노드) 또한 자식의 왼쪽 노드 + 오른쪽 노드이다.

편의상 최상위 노드부터 1번 ~4번으로 설정했다.
4번 노드까지 내려온 상태를 살펴보자.
def build_tree(x,left,right):
if left == right:
seg_tree[x] = num[left]
return seg_tree[x]
mid = (left + right)//2
left_value = build_tree(2*x,left,mid)
right_value = build_tree(2*x+1,mid+1,right)
seg_tree[x] = left_value + right_value
return seg_tree[x]
build_tree(1,0,n-1)
이때 인자 값은 build_tree(8,0,0)이 된다.
따라서 left == right 조건문에 따라 seg_tree[8] = num[0]가 된다.
4번 노드를 num[0]인 1로 업데이트 한다.
다시 right를 구해야한다.
right는 left와 마찬가지로 재귀함수를 오른쪽 자식노드의 값을 구하며 그 자식 노드 또한 왼쪽 자식 + 오른쪽 자식노드의 값을 통해 업데이트되는 것이다.
정리를 하자면 최상단을 구하기 위해선 왼쪽 자식 노드(2번 )와 오른쪽 자식노드를 구하고 2번 노드는 왼쪽 자식노드는 오른쪽 자식노드와 왼쪽 자식노드를 구한다.
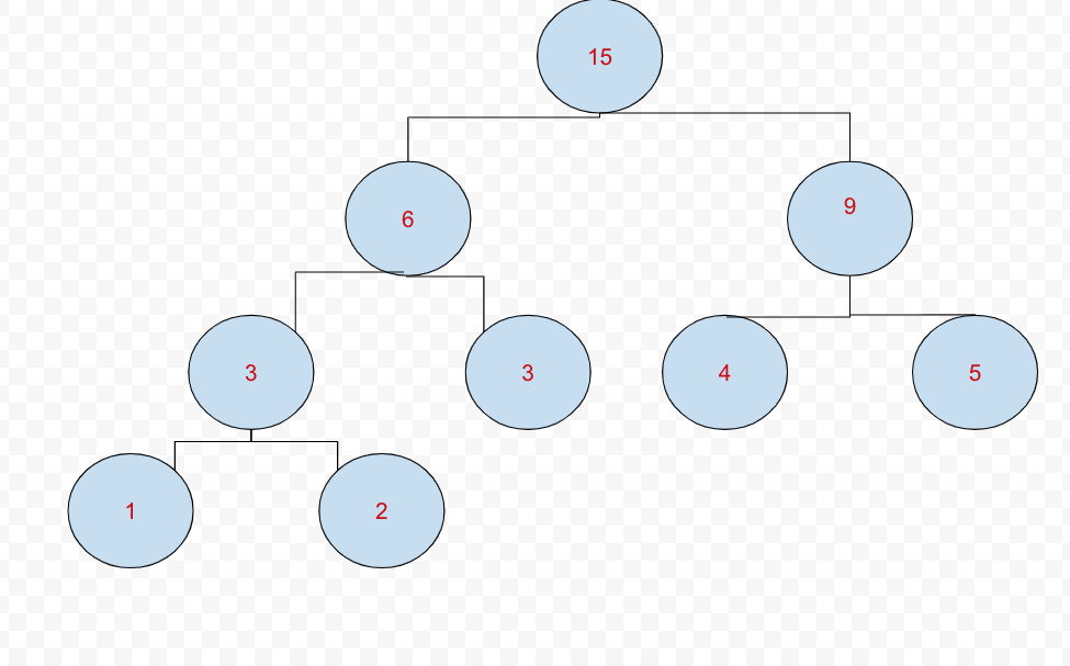
seg_tree가 완성된 시점의 트리를 살펴보자.

이를 배열로 나타낸다면 최상단 노드가 1번 인덱스(0번 인덱스가 아님)이고, 다음 줄 맨 왼쪽부터 +1씩 인덱스가 늘어난다.그럼 어떻게 이를 배열로 만들까.
그럼 어떻게 이를 배열로 나타낼까
우선 각각의 노드 값과 그 인덱스를 살펴보자.
15 == 1인덱스
6 == 2번 인덱스
9 == 3번 인덱스
3 == 4번 인덱스
3 == 5번 인덱스
4 == 6번 인덱스
5 == 7번 인덱스
1 == 8번 인덱스
2 == 9번 인덱스
무언가 규칙이 보이지 않는가?
자, 다시 위에 언급했던 말을 살펴보자.
아까 말했듯이 각각의 노드는 자신의 왼쪽 자식노드 + 오른쪽 자식노드의 값이다.
그럼 1번 인덱스는 2번 인덱스.+ 3번 인덱스이다.
2번 인덱스는 4번 인덱스 + 5번인덱스이다.
4번 인덱스는 8번 인덱스 + 9번 인덱스이다.
즉, seg_tree[idx]는 seg_tree[idx *2] + seg_tree[idx* 2 + 1]이다.

구간합 구하기는 b인덱스를 c값으로 바꾸는 숫자의 업데이트가 일어난다.
만약 seg_tree의 2번 인덱스가 바뀐다고 생각해보자.
2번 인덱스의 값이 바뀐다면 2번 인덱스를 포함하는 모든 구간의 합 노드들을 갱신해야한다.

마찬가지로 left right값을 구해 인덱스를 갱신해야 한다.
def update_tree(x,left,right,idx,val):
# 구간에 데이터 1개, 그 데이터가 idx에 해당
if left == right == idx:
seg_tree[x] = val
return
# 현재 구간에 idx가 포함 X
if idx < left or right < idx:
return
# 자식 노드에 idx가 포함된다면 부모 노드도 변한다
mid = (left + right)//2
# 왼쪽 자식 업데이트
update_tree(x*2,left,mid,idx,val)
# 오른쪽 자식 업데이트
update_tree(x*2+1,mid+1,right,idx,val)
# 업데이트 된 자식 노드를 통해 현재 노드 업데이트
seg_tree[x] = seg_tree[x*2] + seg_tree[x*2+1]
구간 합을 구하는 과정은 매우 간단하다.
def find_tree(b,c,x,left,right):
# 구하고 싶은 구간(b~c)가 현재 트리 구간에 포함 X
if c < left or right < b:
return 0
# 구하고 싶은 구간(b~c) 안에 현재 트리 포함
if b <= left and right <=c:
return seg_tree[x]
# 구간이 겹치는 경우
mid = (left + right)//2
left_value = find_tree(b,c,x*2,left,mid)
right_value = find_tree(b,c,x*2+1,mid+1,right)
return left_value + right_value
bfs,dfs, 이분탐색, 투포인터 등의 알고리즘을 보다 세그먼트 트리로 넘어오니 난이도가 확 달라진 것이 느껴진다..
너무 어렵다..